2024年中国卫星互联网行业市场前景预测研究报告(简版)

来自版块: 互联网
171
0

中商情报网讯:随着卫星互联网战略意义的日益凸显、国家利好政策持续出台、核心技术不断突破,用户对互联时间、互联空间需求不断释放,卫星互联网产业迎来快速增长。一、卫星互联网定义卫星互联网是一种新型通信方式 ...

2024年中国卫星互联网行业市场前景预测研究报告(简版)

中商情报网讯:随着卫星互联网战略意义的日益凸显、国家利好政策持续出台、核心技术不断突破,用户对互联时间、互联空间需求不断释放,卫星互联网产业迎来快速增长。

一、卫星互联网定义

卫星互联网是一种新型通信方式,通过一定数量的卫星形成规模组网,从而辐射全球,构建具备实时信息处理的大卫星系统,是一种能够完成向地面和空中终端提供宽带互联网接入等通信服务的新型网络。

卫星互联网具备广覆盖、宽带化、低延时、低成本等优点,可作为地面通信的补充手段实现用户接入互联网,有效解决边远散、海上、空中等用户的互联网服务问题。目前,卫星互联网以低轨卫星为主进行搭建,低轨卫星具有制造和发射成本低、落地信号强、运行速度快等优势,较中高轨道卫星更受关注和应用。具体如图所示:


2024年中国卫星互联网行业市场前景预测研究报告(简版)

资料来源:中商产业研究院整理

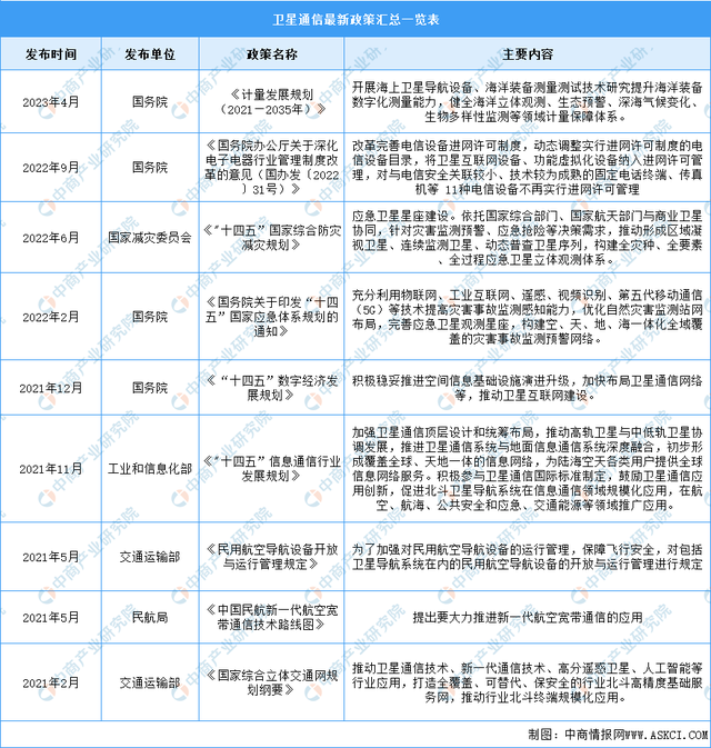
二、卫星互联网行业发展政策

卫星互联网是基于卫星通信的互联网,通过一定数量的卫星形成规模组网。近年来,中国卫星通信行业受到各级政府的高度重视和国家产业政策的重点支持。国家陆续出台了多项政策,鼓励卫星通信行业发展与创新,推动卫星互联网产业发展,《计量发展规划(2021—2035年)》《国务院办公厅关于深化电子电器行业管理制度改革的意见(国办发〔2022〕31号)》《“十四五”国家综合防灾减灾规划》等产业政策为卫星通信行业的发展提供了明确、广阔的市场前景,为企业提供了良好的生产经营环境。具体情况列示如下:


2024年中国卫星互联网行业市场前景预测研究报告(简版)

资料来源:中商产业研究院整理

三、卫星互联网行业发展现状

1.全球卫星互联网布局情况

随着卫星通信技术的不断发展,低轨星座布局成为趋势,产业也将对相控阵卫星通信终端积极投入和布局。根据NSR报告,预计2024年全球在轨卫星将达到8000颗的体量,终端设备与运营收入也将增至5000亿元,在线卫星通信终端将增至400万套。


2024年中国卫星互联网行业市场前景预测研究报告(简版)

数据来源:NSR报告、2023中国卫星应用大会、中商产业研究院整理

2.卫星互联网市场规模

随着政策支持、技术进步以及需求驱动,我国卫星互联网市场规模稳步提升。中商产业研究院发布的《2023-2028年中国卫星互联网行业市场发展现状及投资规划建议报告》显示,2022年中国卫星互联网行业市场规模达到314亿元。中商产业研究院分析师预测,2024年我国卫星互联网市场规模将达404亿元,到2025年将增至447亿元,2021-2025年复合增长率达到11%。


2024年中国卫星互联网行业市场前景预测研究报告(简版)

数据来源:SIA、中商产业研究院整理

3.卫星互联网星座计划

自卫星互联网被纳入通信网络基础设施范畴后,我国航天、电子等部门分别启动了鸿雁、虹云和天象等低轨星座卫星互联网工程建设计划。目前,中国卫星互联网产业处于早期发展阶段,多家卫星制造企业纷纷推出了商业卫星星座计划,市场份额逐渐向龙头企业集中。2021年,中国卫星网络集团有限公司(“星网”)成立,整合统筹国有低轨卫星互联网建设计划,进一步推进天地一体化信息系统建设,根据其向ITU提交的卫星星座计划,组网卫星规模接近1.3万颗,加快我国卫星互联网商用化进程。


2024年中国卫星互联网行业市场前景预测研究报告(简版)

资料来源:中商产业研究院整理

4.企业注册情况

自从卫星互联网正式纳入新基建后,我国卫星互联网建设加快。企查查数据显示,我国卫星互联网相关企业注册量从2019年的2996家快速增至2023年的28420家,复合年均增长率为75.5%,注册量规模扩张速度快。


2024年中国卫星互联网行业市场前景预测研究报告(简版)

数据来源:企查查、中商产业研究院整理

四、卫星互联网行业重点企业

1.中国卫星

中国东方红卫星股份有限公司的主营业务是宇航制造和卫星应用业务。中国卫星宇航制造业务定位于航天器系统集成商和部组件提供商,主要包括小卫星制造、微小卫星制造、部组件制造三大类。

2023年前三季度实现营业收入36.73亿元,同比下降30.53%;实现归母净利润1.66亿元,同比下降41.34%。2022年宇航制造及卫星应用占整体营收的99.56%。


2024年中国卫星互联网行业市场前景预测研究报告(简版)

数据来源:中商产业研究院整理


2024年中国卫星互联网行业市场前景预测研究报告(简版)

数据来源:中商产业研究院整理

2.航天智装

北京航天神舟智能装备科技股份有限公司的主营业务为铁路车辆运行安全检测及检修系统、智能测试仿真系统和微系统与控制部组件、核工业自动化装备三大板块。航天智装作为国内领先的航空航天制造企业,凭借其深厚的技术积累和不断创新的精神,在航空智能装备、卫星互联网、航空航天物流等领域取得了显著的业绩。

2023年前三季度实现营业收入8.68亿元,同比增长35.2%;实现归母净利润0.32亿元,同比增长33.33%。2022年主营产品包括智能测试仿真系统和微系统与控制部组件、核工业及特殊环境智能装备系统、铁路车辆运行安全检测及检修系统,分别占整体营收的44.79%、39.17%、15.23%。


2024年中国卫星互联网行业市场前景预测研究报告(简版)

数据来源:中商产业研究院整理


2024年中国卫星互联网行业市场前景预测研究报告(简版)

数据来源:中商产业研究院整理

3.航天电子

航天时代电子技术股份有限公司的主营业务为航天电子、无人系统装备、物联网及高端智能装备等产品的研发、生产与销售及电线、电缆产品的研发、生产与销售。

2023年实现营业收入187.27亿元,同比增长7.16%;实现归母净利润5.25亿元,同比下降14.08%。2023年主营产品包括航天产品、民用产品,分别占整体营收的76.62%、22.59%。


2024年中国卫星互联网行业市场前景预测研究报告(简版)

数据来源:中商产业研究院整理


2024年中国卫星互联网行业市场前景预测研究报告(简版)

数据来源:中商产业研究院整理

4.天银机电

常熟市天银机电股份有限公司的主营业务为“冰箱压缩机零配件”和“雷达与航天电子”两大业务。天银机电的恒星敏感器在国内商业卫星市场占据优势地位。子公司天银星际产品已应用于我国自主研发的太空互联网“鸿雁星座”首颗卫星上,并已承接SpaceX、亚马逊等科技巨头5G低轨道卫星星座相应订单。

2023年前三季度实现营业收入7.13亿元,同比增长9.52%;实现归母净利润0.43亿元,同比增长7.5%。2022年主营产品包括冰箱压缩机用配套、雷达与航天信息化装备,分别占整体营收的73.58%、26.42%。


2024年中国卫星互联网行业市场前景预测研究报告(简版)

数据来源:中商产业研究院整理


2024年中国卫星互联网行业市场前景预测研究报告(简版)

数据来源:中商产业研究院整理

5.航宇微

珠海航宇微科技股份有限公司主要从事宇航电子、卫星大数据、人工智能、地理信息与智能测绘、智能安防与交通五大业务板块的相关业务。航宇微“珠海一号”星座共有在轨卫星12颗(4颗视频卫星、8颗高光谱卫星),可实现2天半覆盖全球、对特定区域1天重访。

2023年前三季度实现营业收入3.07亿元,同比下降13.28%;实现归母净利润3.07亿元,同比增长121.29%。2022年主营产品包括卫星星座及卫星大数据、宇航电子、人工智能,分别占整体营收的50.44%、36.37%、13.19%。


2024年中国卫星互联网行业市场前景预测研究报告(简版)

数据来源:中商产业研究院整理


2024年中国卫星互联网行业市场前景预测研究报告(简版)

数据来源:中商产业研究院整理

五、卫星互联网行业发展前景

1.政策加快推进卫星互联网发展

2023年10月7日,工信部发布《关于创新信息通信行业管理优化营商环境的意见(征求意见稿)》,指出拟统筹推进电信业务向民间资本开放,分步骤、分阶段推进卫星互联网业务准入制度改革。同年10月19日,上海市人民政府印发《上海市进一步推进新型基础设施建设行动方案(2023-2026年)》提出布局“天地一体”的卫星互联网。多项政策利好推进我国卫星互联网发展,行业发展潜力巨大。

2.卫星通信进展不断,应用加速落地

2023年8月,华为发布全球首款支持卫星通话的智能手机Mate60 Pro;同年9月,中国移动与中兴通讯、是德科技共同完成国内首次运营商NR-NTN低轨卫星实验室模拟验证;同年10月,中国电信研究院联手中国电信上海应急通信局、中国电信卫星公司,以及北京捷蜂创智科技与北京邮电大学,基于同步轨道卫星完成全球首次运营商NR-NTN终端直连卫星现网环境测试验证。国外方面,2023年9月,美国卫星通信初创公司AST联合AT&T和沃达丰完成天基5G语音及宽带数据服务测试;同年10月,SpaceX星链推出“Starlink Direct to Cell(星链直连手机)”业务,可与现有LTE手机配合使用。

3.卫星互联网将与5G/6G加速融合

5G与卫星互联网融合可提高网络覆盖范围、降低成本、提高网络效能和安全性,实现高效的内容播发和按需布站,为现代通信提供更可靠的保障。6G能通过将卫星通信整合到6G移动通信,实现全球无缝覆盖,实现星地一体。此外,在全球卫星定位系统、电信卫星系统、地球图像卫星系统和6G地面网络的联动支持下,地空全覆盖网络还能帮助人类预测天气、快速应对自然灾害等。6G通信技术不再是简单的网络容量和传输速率的突破,它更是为了缩小数字鸿沟,实现万物互联这个“终极目标”。

更多资料请参考中商产业研究院发布的《中国卫星互联网行业市场前景及投资机会研究报告》,同时中商产业研究院还提供产业大数据、产业情报、行业研究报告、行业白皮书、行业地位证明、可行性研究报告、产业规划、产业链招商图谱、产业招商指引、产业链招商考察&推介会、“十五五”规划等咨询服务。


路过

雷人

握手

鲜花

鸡蛋
2024-4-7 22:25

热文

  • 3 天
  • 7天